康领未来
  • 首页
  • 汽车资讯
  • 电车维修
  • 二手车
  • 新能源
首页 电车维修
  • 无人驾驶技术,无人驾驶技术的发展与现状

    无人驾驶技术,无人驾驶技术的发展与现状

    电车维修 •2026-01-25

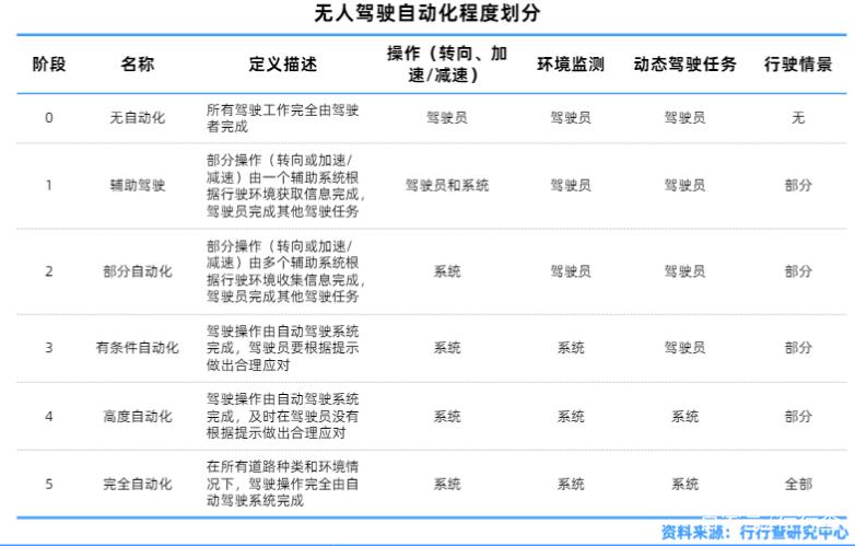
    1、无人驾驶技术作为未来交通领域的重要发展方向,其核心技术的突破与创新是推动其发展的关键。以下是无人驾驶的五大核心技术:识别技术 无人驾驶汽车的“眼睛”主要由...

  • 雷克萨斯200t,雷克萨斯200T参数详细

    雷克萨斯200t,雷克萨斯200T参数详细

    电车维修 •2026-01-25

    1、雷克萨斯NX 200t参数(以2016款全驱F SPORT为例):发动机:0T 238马力 L4,最大功率175kW,最大扭矩350N·m。变速箱:6挡手...

  • 二手叉车个人急转让/最新二手叉车个人转让

    二手叉车个人急转让/最新二手叉车个人转让

    电车维修 •2026-01-25

    温州购买二手叉车的主要渠道包括线上个人转让平台和专业的二手叉车交易市场。 个人转让渠道主要通过58同城等线上平台联系个人卖家,品牌包括合力、杭叉等,吨位涵盖2...

  • 马自达6叫什么/马自达6的外号

    马自达6叫什么/马自达6的外号

    电车维修 •2026-01-25

    1、马自达6被称为阿特兹,主要有代系升级、全球命名统设计理念革新等原因。代系升级:阿特兹是马自达6的第三代车型,在初代马自达6和第二代睿翼之后诞生。这体现了车...

  • 红旗汽车价格图片/红旗汽车报价及图片大全集

    红旗汽车价格图片/红旗汽车报价及图片大全集

    电车维修 •2026-01-25

    1、在哈尔滨市道外区,二手商务车的价格因车型、配置、车龄及车况差异较大,主流车型的二手车价集中在20万至50万元区间。2、哈尔滨市最大的二手车交易市场是哈尔滨...

  • 海汽集团股票最新公告,海汽集团股票最新公告发布

    海汽集团股票最新公告,海汽集团股票最新公告发布

    电车维修 •2026-01-25

    1、025年4月22日南方财富网数据显示的海南自贸龙头股有海德股份(000567)、海马汽车(000572)、海南高速(000886)。2、025年海南自由贸...

  • 金杯小货车报价/金杯双排小货车价格

    金杯小货车报价/金杯双排小货车价格

    电车维修 •2026-01-25

    1、结合您的需求,以下几款金杯轻型卡车符合“开不坏、省油、有质保期”的核心诉求: 【高性价比首选】金杯金卡S6 耐用性:搭载5mm加厚高强度钢梁,实测载重8吨...

  • 汽车品牌国家列表,汽车品牌分类 分国家

    汽车品牌国家列表,汽车品牌分类 分国家

    电车维修 •2026-01-25

    德国有宝马、奔驰、大众等品牌,以精湛的工艺、高性能和先进技术闻名。日本的丰田、本田、日产等品牌,注重燃油经济性、可靠性和实用性。美国的通用、福特、特斯拉等品牌...

  • 雷克萨斯570多少钱一台车(雷克萨斯570是多少钱)

    雷克萨斯570多少钱一台车(雷克萨斯570是多少钱)

    电车维修 •2026-01-25

    1、雷克萨斯570 2026款不同配置版本的落地价格区间为129万元至300万元。具体价格因车型来源和配置不同存在差异,以下为详细分类说明:中规版本中规车型的...

  • 踏板摩托车150哪款好(大踏板摩托车2025最新款)

    踏板摩托车150哪款好(大踏板摩托车2025最新款)

    电车维修 •2026-01-25

    1、025年150踏板摩托车中,耐用且噪音小的车型推荐主要集中在合资品牌,包括济南铃木、豪爵、五羊本田、雅马哈等品牌的经典或升级款车型,具体如下:济南铃木系列...

  • 东风风行景逸x6图片 东风风行逸景x6 新款

    东风风行景逸x6图片 东风风行逸景x6 新款

    电车维修 •2026-01-25

    东风风行通过推出全新景逸X5及景逸X6,以“大空间”为核心卖点切入10万元级SUV市场,结合价格、配置、政策及动力表现,形成差异化竞争策略。以下是具体分析:产...

  • 大众途锐(大众途锐价格)

    大众途锐(大众途锐价格)

    电车维修 •2026-01-25

    大众途锐的通病主要包括配置相对较低、音响效果一般、车内存在异味以及异响等问题。配置相对较低 大众途锐虽然在豪华SUV市场中占有一定的地位,但相较于同级别的其他...

  • 帕萨特最低配多少钱(为啥都买帕萨特330不买380)

    帕萨特最低配多少钱(为啥都买帕萨特330不买380)

    电车维修 •2026-01-25

    1、万难以买到帕萨特,但部分合资中级车及豪华品牌车型价格大幅下降,市场呈现激烈价格竞争态势。以下为详细分析:帕萨特价格情况 网上虽有“帕萨特入门款来到12万”...

  • 宗申比亚乔x7官网,宗申比亚乔x7论坛

    宗申比亚乔x7官网,宗申比亚乔x7论坛

    电车维修 •2026-01-25

    比亚乔x7是由于要升级换代。比亚乔X7就已经出现在工信部新车名单当中,根据当时公布的数据,该车搭载244cc排量的发动机,最大功率16kw ,轮胎规格:前12...

  • 比亚迪新能源汽车汉ev报价(新能源比亚迪汉ev2021款售价)

    比亚迪新能源汽车汉ev报价(新能源比亚迪汉ev2021款售价)

    电车维修 •2026-01-25

    比亚迪汉EV并非对所有消费者都是绕不开的B级车,但在特定预算、需求和地区政策下,它是一个极具竞争力的选择。比亚迪汉EV值得购买,它是一款综合实力突出的新能源旗...

  • 车车网站 车车网是干什么的

    车车网站 车车网是干什么的

    电车维修 •2026-01-25

    1、骑呗购成立于2018年2月,是一家专注于摩托车行业的科技公司,致力于构建行业领先的摩托车在线商城。骑呗购旨在为用户提供愉悦的互联网体验,并助力摩托车制造商...

  • 【奥迪a6l换代最新消息,奥迪a6l全新换代曝光】

    【奥迪a6l换代最新消息,奥迪a6l全新换代曝光】

    电车维修 •2026-01-25

    026年值得期待的新款合资车涵盖纯电、混动及燃油领域,重点车型包括丰田铂智大众帕萨特ePRO、本田飞度、日产NX8等,覆盖不同细分市场需求。026年值得期待的...

  • 油门线安装视频(油门线更换)

    油门线安装视频(油门线更换)

    电车维修 •2026-01-25

    1、踏板摩托车的油门线是在护板内,贴着车架走的,更换比较麻烦。换踏板车的油门线,一般要先拆下座垫及下面的货箱,卸下油门把手,而要卸下油门把手,大部分车都要先拆...

  • 雅科仕二手车,全国二手雅科仕

    雅科仕二手车,全国二手雅科仕

    电车维修 •2026-01-25

    1、名为“仕”的商务汽车主要有日产贵士、现代雅科仕和红旗明仕三款车型,以下为具体介绍:日产贵士是日产汽车推出的明星商务车,定位高端MPV市场。其价格跨度较大,...

  • 丰田油电混合suv车型大全/丰田油电混合介绍

    丰田油电混合suv车型大全/丰田油电混合介绍

    电车维修 •2026-01-25

    一汽丰田陆放油电混合版整体表现优秀,若注重省油、平顺驾驶及空间实用性,且能接受高速噪音等小缺点,是值得考虑的选择。具体特点如下:核心优势显著省油性能突出:采用...

  • 高速堵车预估2025 2020年高速公路堵车

    高速堵车预估2025 2020年高速公路堵车

    电车维修 •2026-01-25

    堵车时行动的核心原则是保持冷静、提高效率、减少消耗。堵车时优先打开导航软件确认前方拥堵长度,若预估超过15分钟且有其他路线可选,立刻寻找出口绕行。工作日早晚高...

  • 92今天多少钱一升汽油/今日92号汽油每升

    92今天多少钱一升汽油/今日92号汽油每升

    电车维修 •2026-01-25

    截至2026年1月24日,牡丹江地区92号汽油最新零售价格为79元/升。这一价格自1月20日调价后保持稳定,较前次(1月17日)的72元/升上涨0.07元,涨...

  • 荣威350发动机耐用吗/荣威350s和350谁更耐用

    荣威350发动机耐用吗/荣威350s和350谁更耐用

    电车维修 •2026-01-25

    1、荣威350的发动机质量相对较好。以下是具体分析:动力性能出色:荣威350搭载的发动机采用了先进的技术和设计,具有较高的动力输出和燃油经济性。在实际使用中,...

  • 驾驶证查询12123(驾驶证查询入口官网)

    驾驶证查询12123(驾驶证查询入口官网)

    电车维修 •2026-01-25

    在交管12123APP查询驾驶证剩余分数的方法主要分为注册登录、备案驾驶证、查看记分三个步骤,操作简单且信息准确前期准备:注册登录交管12123APP 下载与...

  • 首页
  • 上一页
  • 20
  • 21
  • 22
  • 下一页
  • 尾页

最近发表

  • 上坡起步30公分绝招/上坡起步标准
  • 【大众柯迪亚克报价及图片,大众suv车型柯迪亚克图片及报价】
  • 单行道路口标志 单行道标示
  • 08年奥迪a4l值多少钱 08年奥迪a4当时多少钱
  • 2013年大众朗行现在值多少钱/13年的朗行能值多少钱
  • 【汽车日产天籁图片大全,汽车之家2020年最新汽车报价日产天籁】
  • 【雪佛兰畅巡价格,雪佛兰畅巡落地价】
  • 众泰t300千万不能买,众泰t300怎么样?众泰的质量如何呢
  • 新车大众高尔夫多少钱,大众高尔夫到手价多少钱
  • 东风风神新车多少钱 东风风神新车多少钱一辆

热门文章

  • 菱悦v3参数配置(菱悦v3车怎么样)2026-01-29
  • 高尔夫4改装方案,高尔夫四改装2026-01-29
  • 奇瑞轿车有哪些车款,奇瑞系列的车大全2026-01-29
  • 路虎发现运动版油耗,路虎发现运动版油耗怎么显示的2026-01-29
  • 路虎图片大全大图揽胜/路虎图片大全大图揽胜价格2026-01-25
  • 比亚迪海豚和id3哪个好,纯电车最建议买的三个品牌2026-01-25
  • 杜卡迪2023款价格 2021年杜卡迪新款2026-01-25
  • 【车300估价二手车评估,车300估价准确吗?做2手车可以依赖吗?】2026-01-29

© 2026 康领未来 皖ICP备2025072099号-1